thumb
Dr. Aasif Baig

Head, Civil Engineering Department

M.Tech, Ph.D

+91- 80871 96768

hod.civil@tgpcet.com

Welcome to the esteemed Department of Civil Engineering at Tulsiramji Gaikwad-Patil College of Engineering and Technology Nagpur, is Accredited with A+ (3.32 CGPA) by National Assessment and Accreditation Council (NAAC). An Autonomous Institute affiliated to RTM Nagpur University, Nagpur. Offering a comprehensive undergraduate program in B.Tech. Civil Engineering with an intake of 90 students. along with specialized postgraduate program in Structural Engineering, our department is dedicated to academic excellence and innovation.

Our faculty members, comprising 6 Ph.D. holders , are deeply committed to fostering excellence in both teaching and research. With a focus on practical training and hands-on experience, our curriculum prepares students for dynamic careers in construction, environmental, water resources, transportation, and geotechnical engineering domains.

The Department faculty has sound knowledge in emerging research areas like Environmental , Structural , Transportation , construction management . Department is also having 12 well equipped laboratories including a project laboratory . Our faculty members have published their research articles in reputed national and international journals. The department is active in organizing the various workshops and seminars for the growth and development of faculty and students. Our department students are also highly encouraged to implement their innovative research ideas with the help of the expert faculty members.

To enhance the overall learning experience, our department offers minor programs in Civil Engineering and honor programs in Basic construction materials ,Construction methods and equipment management ,Safety in Construction Maintenance and Repair of Concrete Structures ,Concrete Technology Development and Applications of Special Concretes. We actively engage with professional bodies such as the Institution of Engineers (India) and the Indian Water Works Association (IWWA), providing students with opportunities for networking and skill development.

Furthermore, our department facilitates internships and industry collaborations with prestigious organizations like CSIR-NEERI, PWD, JP Enterprises, R.S. Construction enabling students to gain practical exposure and real-world insights.

We take pride in our dedicated technical support staff, who are known for their friendliness, approachability, and expertise. At TGPCET Nagpur, we welcome bright minds and encourage you to explore our webpage for more information. Join us and embark on a transformative academic journey towards a rewarding career in Civil Engineering.

Department of Civil Engineering was established in 2009 with a degree course in Civil Engineering with an intake of 60 students for graduate course & Post graduation in Structural Engineering in 2013 with intake of 30 students. Civil Engineering is considered as one of the oldest engineering disciplines. Civil Engineering involves planning, designing and executing structural works. The profession deals with a wide variety of engineering tasks including designing, supervision and constructional activities of public works like roads, bridges, tunnels, buildings, airports, dams, water works, sewage systems, ports etc. and offers a multitude of challenging career opportunities. The Department is dedicated to consultancy, educational research, and an exposure of students to the trends of development in the field of Planning, Designing & Execution to meet the needs of the construction industry, consultancies and research organizations in India and abroad. The department of Civil Engineering in TGPCET possesses a faculty team of experienced & well-qualified professors, well acquainted with deep subject knowledge, commitment to disseminate quality & value-based education in technical subjects. All faculties work hard on student to meet the requirement of market and groom the student to be job friendly.


Prospect:

To achieve above objects our designed program requires each student to undergo industrial training at the end of 6th Sem. The students carry out mini projects, dissertations during the Pre-Final Year, and undertake a 6-month project during the Final Year. To add value to the program, the department organizes industrial visits and expert lectures on emerging trends by eminent personalities from industry and academia. The Department gives an exposure for Consultancy works. The department guides to the students for post graduate (GATE, CAT) entrance exam and various public sector examinations by means of special coaching and expert lectures.


Way of Learning:

→ Beyond the regular academic classes and activities, the department also is active in: -

↪ Class room demonstrations, videos, LCD presentations of their course modules and latest trends in civil engineering supplement the curriculum.
↪ A wide Scope for research & development is encouraged to provide better employment opportunities.
↪ IEI student’s chapter is installed through which lectures of eminent engineers, workshops, seminars and short term training programs are organized. IEI also provides funds for the research activities.
↪ Field visits are arranged for the early exposure to industries for students.


Major Groups / Areas:

    ↪ Structural Engineering.
    ↪ Computer Aided Analysis and Design.
    ↪ Concrete Technology.
    ↪ Surveying
    ↪ Project feasibility.


Expertise in Research and Consultancy:

↪ Analysis and Design of Structures.
↪ Testing of Concrete, Building materials and Metals.
↪ Concrete Composites, Mix Design etc.

Sr. No. Name of Faculty Designation Date of Joining
  Mr. KUNAL GYANCHANDANI ASST PROFESSOR 23-07-2018
  Ms. DIVYANI HARPAL ASST PROFESSOR 08-03-2021
  Mr. DIWAKAR AMANE ASST PROFESSOR 02-05-2025
  Ms. PRANJALI LUTE ASST PROFESSOR 05-05-2014
  Ms. PRIYANKA PETKAR ASST PROFESSOR 08-10-2021
  Ms. NAYANA SANGOLE ASST PROFESSOR 28-09-2022
  Mrs. KOMAL MESHRAM ASST PROFESSOR 18-12-2023
  Mr. RISHABH MAHURE ASST PROFESSOR 08-01-2024
  Ms. GAYATRI BADOLE ASST PROFESSOR 01-07-2023
  Ms. CHETNA RAUT ASST PROFESSOR 01-07-2023
  Ms. RUTUJA SAWARKAR ASST PROFESSOR 21-06-2024
  Ms. VANSHIKA BRAMHANE ASST PROFESSOR 08-09-2025
  Mr. AATISH DHURVE ASST PROFESSOR 15-12-2025
  Mr. AMOL BARDE ASST PROFESSOR 19-06-2017
  Dr. AASIF BAIG BAIG ASSOCIATE PROFESSOR 02-07-2018
  Mr. HITESHKUMAR MISHRA ASST PROFESSOR 02-09-2024
  Miss MRUNALI MAKODE ASST PROFESSOR 09-01-2024
  Mr. MOHITSINGH KATOCH ASST PROFESSOR 08-02-2021
  Dr. SANDEEP GAIKWAD ASSOCIATE PROFESSOR 05-07-2008
  Dr. PREMANAND NAKTODE PROFESSOR 01-08-2023

Vision

To forge learning Center of Excellence in the field of Civil Engineering


Mission

↪ To promote academic and ethical development while upholding high standards.

↪ To provide advance facilities with the skills needed to face Industry and societal challenges.

↪ To promote socially responsible research, innovation, and entrepreneurship in the field of Civil Engineering.

↪ To foster the holistic development of both students and faculty members by inculcating a blend of knowledge and professional work methods for overall progress.

PEO1: Analyse and design civil engineering structures while keeping social awareness and ethical responsibilities in mind.

PEO2: Demonstrate leadership abilities in supporting sustainable practices in Civil Engineering

PEO3: Exhibit a commitment to lifelong learning, staying updated on developing technologies and industry trends, and adjusting to the evolving world of Civil Engineering.

PEO4: Executing Proficiency in creative problem-solving and innovation, demonstrating an entrepreneurial attitude within the context of Civil Engineering.

PSO 1 - Competency to manage large infrastructure projects while providing safe and cost-effective project execution, along with expertise of rapid construction and project management.

PSO 2 - Plan, execute, manage, maintain and rehabilitate civil engineering systems and processes.

PSO 3 – Apply innovative construction and management techniques to compete with modern structural design and construction within the budget and time frame.

Engineering knowledge: Apply the knowledge of mathematics, science, engineering fundamentals, and an engineering specialization to the solution of complex engineering problems.
Problem analysis: Identify, formulate, review research literature, and analyze complex engineering problems reaching substantiated conclusions using first principles of mathematics, natural sciences, and engineering sciences.
Design/development of solutions: Design solutions for complex engineering problems and design system components or processes that meet the specified needs with appropriate consideration for the public health and safety, and the cultural, societal, and environmental considerations.
Conduct investigations of complex problems: Use research based knowledge and research methods including design of experiments, analysis and interpretation of data, and synthesis of the information to provide valid conclusions.
Modern tool usage: Create, select, and apply appropriate techniques, resources, and modern engineering and software tools including prediction and modeling to complex engineering activities with an understanding of the limitations.
The engineer and society: Apply reasoning informed by the contextual knowledge to assess societal, health, safety, legal and cultural issues and the consequent responsibilities relevant to the professional engineering practice.
Environment and sustainability: Understand the impact of the professional engineering solutions in societal and environmental contexts, and demonstrate the knowledge of, and need for sustainable development.
Ethics: Apply ethical principles and commit to professional ethics and responsibilities and norms of the engineering practice.
Individual and team work: Function effectively as an individual, and as a member or leader in diverse teams, and in multidisciplinary settings.
Communication: Communicate effectively on complex engineering activities with the engineering community and with society at large, such as, being able to comprehend and write effective reports and design documentation, make effective presentations, and give and receive clear instructions.
Project management and finance: Demonstrate knowledge and understanding of the engineering and management principles and apply these to one’s own work, as a member and leader in a team, to manage projects and in multidisciplinary environments.
Life-long learning: Recognize the need for, and have the preparation and ability to engage in independent and lifelong learning in the broadest context of technological change.

Laboratory:

→ Strength of Material Lab

→ Geotechnical Engineering Lab

→ Fluid Mechanics Lab

→ Project Lab

→ Transportation Engineering Lab

→ Engineering Mechanics Lab

→ Computer lab

→ Environmental Engineering Lab

→ Structural Analysis Lab

→ Research Lab

→ Survey Store

→ Concrete Technology Lab

Software:

→ Auto CAD 2000

→ STAAD-PRO

Major Equipments:

→ Universal Testing Machine (100tones) with computer attachment.

→ Concrete Mixer.

→ Torsion Testing Machine.

→ Various Turbines, Pumps working prototypes

→ Compresion Testing Machine-200 tones

→ California Bearing Ratio Apparatus(CBR)

→ Consolidometer

→ Swelling Pressure test Apparatus

→ Horizontal shake table.

thumb
Engineering Mechanics lab
thumb
Fluid Mechanics lab
thumb
Geotechnical Engineering lab
thumb
Project club
thumb
Solid Mechanics lab
thumb
Surveying
thumb
Concrete Technology Lab
thumb
Structural Analysis Lab
thumb
Computer Lab
thumb
Transportation Engineering Lab
thumb
Strength of Material Lab
thumb
Department Library
thumb
Smart Class Room

Sr. No. Activities Details of Activity Resource Person /Address Date of Conduction In collaboration with Venue/Platform No. of Participants
  IWWA Monthly Guest Lecture Series "Historical Water Resources Management of India" Dr. Ashwini Mirajkar, Associate Professor, Dept. of Civil Engg., VNIT Nagpur 31.07.2024 IWWA IWWA Nagpur Centre Hall, Shankar Nagar, Nagpur 11
  Site Visit Maha-Metro Bhawan Nagpur Mr. Akhilesh Halve, DGM (CC) Maha-Metro Rail Corporation, Nagpur 02.08.2024 ARTEX, ICI Maha-Metro Bhawan Nagpur 55
  Forum Reinstallation, Students' Chapter Reformation, Students Felicitation & Expert Lecture ARTEX Forum Reinstallation, IWWA Students' Chapter Reformation, Students Felicitation & Expert Lecture Dr. O. N. Mukherjee, Chairman,
Dr. P. K. Jain Vice Chairman and
Dr. Isha Khedikar, Secretary
(IWWA Nagpur Centre)
07.08.2024 ARTEX, IWWA Sir Dr. M. Visveswaraya Hall (B-108), Civil Engineering Department 135
  IWWA Monthly Guest Lecture Series Dr. A. G. Bhole Endowment Lecture on "Occurrence of Per-and Polyfluoroalkyl Substances (PFAS) in Drinking Water - Mapping, Monitoring and Mitigation" Dr. Sudrashan Kurwadkar, Profesor, Civil & Environmental Engineering, California State University, Fullerton (USA) 20.08.2024 IWWA IWWA Nagpur Centre Hall, Shankar Nagar, Nagpur 10
  Industrial Site Visit Bhandewadi Sewage Trearment Plant Mr. Vinay Wadgaonkar (Plant Manager) & Mr. Ashish Charjan 04.09.2024 ARTEX, IWWA Bhandewadi Sewage Trearment Plant, Nagpur 30
  IWWA Monthly Guest Lecture Series "Universal Human Values in Holistic Education" Dr. Sandip P. Tatewar, Ex Professor & Head Civil Engineering Department, Government Engineering College, Amravati 04.09.2024 IWWA IWWA Nagpur Centre Hall, Shankar Nagar, Nagpur 8
  Guest Lecture "Advances in Civil Engineering Softwares - BIM" Mr. Sarang Pimpalkar and Mr. Nikhil Dhawale, Senior BIM consultants, Nagpur 13.09.2024 ICI, IWWA Smart Clasroom
(B-204)
73
  Site visit CSIR-NEERI, Nagpur Mr. Prakash Kumbhare, Senior Principal Scientist 04.10.2024 ARTEX, ICI, IWWA CSIR-NEERI, Nagpur 62
  Site visit RCC Building Construction Site, Prashant nagar, Ajni, Nagpur Mr. Navin Tikhe and Mr. Avish dhomane, (Site Engineer) Yash Infraventures 08.10.2024 ARTEX, ICI, IEI RCC Building Construction Site, Prashant nagar, Ajni, Nagpur 68
  IWWA Monthly Guest Lecture Series "Late Dr. S. S. Kulkarni Memorial Lecture" on "Structural Design of Water Retaining Structures with Case Studies" Dr. Minal Dehadrai,
Director, Aquades Structural Consultants (P) Ltd.
21.10.2024 IWWA IWWA Nagpur Centre Hall, Shankar Nagar, Nagpur 9
  Guest Lecture for B.Tech 1st year students “Exploring Collaborative Educational & Research Opportunities in USA” Dr. Sudarshan T. Kurwadkar, Professor at Department of Civil & Environmental Engineering, California State University, Fullerton (USA) 13.11.2024 IWWA JRD Tata Hall, Building 1, TGPCET 145
  IWWA Monthly Guest Lecture Series Late Shri D. V. Date Memorial Lecture on “Circular Economy in Wastewater Treatment” Dr. Girish Pophali, Chief Scientist, CSIR-NEERI, Nagpur 22.11.2024 IWWA IWWA Nagpur Centre Hall, Shankar Nagar, Nagpur 6
 

World Nature Conservation Day-2023 celebration

Monthly Lecture Series topic "Integrated Water Resources Management-Mapping and Analysing the Maharashtra’s Most Critical Resources" Er. Subhash Deshpande, Former Secretary & Executive Director, Water Resources Department, Maharashtra
and
Dr. Kalpana Bhole, Former Executive Engineer, MJP Nagpur

20.07.2023

IWWA

IWWA Nagpur Centre Hall, Shankar Nagar, Nagpur

12

 

Site Visit

200 MLD Sewage Treatment Plant, Bhandewadi

Mr. Vinay Wadgaonkar 9637303884, Er. Prashant Waghmare NMC Office 7020664477 Plant Manager, Bhandewadi Sewage Treatment plant, Nagpur (200 MLD)

14.08.2023

ARTEX, IWWA, ICI, IEI, ISTE

Bhandewadi STP, Nagpur

38

 

Workshop

One Day Bamboo Workshop

Ar. Mahesh Mokha (Co-convener), Ar. Pradyumna Sahashrabhojanee& Ar. Ashish Nagpurkar

18.08.2023

ARTEX, IWWA, ICI, IEI, ISTE, NSS

B-108

50

 

Site Visit

CSIR-NEERI campus, Nagpur

Dr. K.V. George, Ms. Megha, Mr. Diwakar, Mr. Mohammad Danish

04.10.2023

ARTEX, IWWA, ICI, IEI, ISTE

CSIR-NEERI campus, Nagpur

--
 

ARTEX Forum Reinstallation & Guest Lecture

ARTEX Forum Reinstallation, Felicitation of Toppers, ICI Student Chapter Establishment & Guest Lecture.

Dr. H. D. Chandewar,Er. Manoj Kawalkar, Er. Bhagwat Patil, Dr.Ranjeet Patil

21.10.2023

ARTEX, ICI

B-108

80

 

Awareness Program Metro Samwad

Maha Metro Nagpur

Mr. Mahesh Moroney, Sr. DGM Maha Metro, Mr. S.G. Rao, Ms. Nupur Dhole, Ms. Prerna Pandey

27.10.2023

ARTEX Forum

JRD TATA Hall, TGPCET

170

 

Guest lecture

Building information modeling

Ms. Anjali Khote

31.10.2023

ARTEX, ICI, IEI, ISTE

B-108

125

 

Late Shri D. V. Date Memorial Lecture (IWWA)

Monthly lecture topic "Urban Flooding Causes & Solution: Nag River Case Study"

Dr. Sandeep Shirkhedkar,
Hydrology Consultant and Director, ImaGIS Engineering Solutions Pvt. Ltd.

05.12.2023

IWWA

IWWA Nagpur Centre Hall, Shankar Nagar, Nagpur

11

 

Site Visit

Commercial Building Construction Site

Mr. Md. Haris, Site Engineer
7745082724

16.12.2023

ARTEX, ICI, IEI, ISTE

RCC Construction Site near Panjari-Lodhi

90

 

Site Visit

Ambhora Bridge, Kuhi (MH)

Mr. Avinash Tembhurne

15.01.2024

ARTEX, ICI, IEI, IWWA, ISTE

Ambhora Bridge, Kuhi (MH)

30

 

Site Visit

Vidharbh RMC Plant

Mr. Suraj Khamankar

17.02.2024

ARTEX, ICI, IEI, IWWA, ISTE

Vidharbh RMC Plant, Butibori

73

 

Late Dr. P.R. Bhave Memorial Lecture (IWWA)

Monthly lecture topic "Journey of Jal Tantra: Improving the Practice of Water Network design in India"

Dr.Om Damani
Professor (CSE) , IIT Bombay

23.02.2024

IWWA

IWWA Nagpur Centre Hall, Shankar Nagar, Nagpur

11

 

2-days Workshop

Technical Book Writing

Dr.G.K.Awari, Prof.SanjayDhoble, Dr. N. Kalyani, Dr. Vivekanand Mishra

28 and 29 Feb 2024

Institutions' Innovation Council &
ISTE, New Delhi

JRD TATA Hall, TGPCET

--
 

Guest lecture

“Navigating the World of BIM”

Mr. Mithilesh Kapse,
Director, Level UP Structures, Nagpur (9356714486)

02.03.2024

ARTEX, ICI, IEI, ISTE

B-108

85

 

Alumni Guest lecture

Amalgamation of BIM in Structural Designing

Mr. Ganesh Khadse
(Alumni of Batch 2022-23)

13.03.2024

ARTEX, ICI, IEI, ISTE

B-108

84

 

Guest lecture

Recent Advancements in Civil Construction Industry

Dr. Muralidhar Kamath
General Manager (Technical Services), Apple Chemie India (P) Ltd, Nagpur, Maharashtra
9607001014

15.03.2024

ARTEX, ICI, IEI, ISTE

B-108

--
 

Guest lecture

Ground Improvement Techniques

Dr. Prasad P. Dahale
Dept. of Civil Engg. Ramdeobaba College of Engineering, Nagpur

16.03.2024

ARTEX, ICI, IEI, ISTE

B-108

--
 

3-days Workshop

Total Station

Mr. Mangesh Urade, Mr. Pawan Hadge, Mr. Deepak Bisen

18.03.2024 to 20.03.2024

ARTEX, ICI, IEI, ISTE

TGPCET College Campus

69

 

1-day Workshop to celebrate WORLD WATER DAY 2024 by IWWA (Nagpur)

Water Sustainability

Dr. K. C. Tayade, Dr. Pawan Labhshetwar, Dr. VA Mhaisalkar, Dr.Sanjoy Roy, Dr. Jayant, Dr.Rajesh Gupta

27.03.2024

IWWA

IWWA Nagpur Centre Hall, Shankar Nagar, Nagpur

9

Sr. No Name of Student Company Name Academic Year
  Rushikesh Dehenkar Ketan Fiske Architects 2023-24
  Shital Punde Manish Ramesh Agrawal Engineer & Contractor 2023-24
  Akash Shirgawar Ekveera Construction Company 2023-24
  Pankaj Chouhan Marty India Engineerig Consultany and Services, Nagpur 2023-24
  Prince Ukey Marty India Engineerig Consultany and Services, Nagpur 2023-24
  Shrikrushna Shirgawar Marty India Engineerig Consultany and Services, Nagpur 2023-24
  Tejas Wasnik Marty India Engineerig Consultany and Services, Nagpur 2023-24
  Abhay Khandare Marvel Arvel Trinity infra LLP 2023-24
  Ashish Tighare Myspace Engineering 2023-24
  Isha Amode Myspace Engineering 2023-24
  Roshan Thawkar Myspace Engineering 2023-24
  Sanket Nagulwar Myspace Engineering 2023-24
  Vaibhav Waghmare Myspace Engineering 2023-24
  Ankit Gajbhiye Oakland-System Pvt. Ltd. 2023-24
  Ashish Sangodkar Oakland-System Pvt. Ltd. 2023-24
  Ashish Undirwade Oakland-System Pvt. Ltd. 2023-24
  Girish Khadatkar Oakland-System Pvt. Ltd. 2023-24
  Rohit Dey Oakland-System Pvt. Ltd. 2023-24
  Chhagan Sontakke Sharda Construction & Corporation Pvt. Ltd. 2023-24
  Divya Kaushal Waysprire Ed-Tech Pvt. Nagpur 2023-24
  Rina Mohurle Waysprire 2023-24
  Vaishnavi Raja Kamde VSG Contractor & Construction Nagpur 2023-24
  Abu Lobana Zaidi Hansvahini Construction, Nagpur 2022-23
  Anshul Subhash Dongare Z.S. Associates India (P) Ltd. 2022-23
  Arvind Bhagwandas Ukey Central India Engineering Pvt. Ltd Nagpur 2022-23
  Ashwin Mahendra Rangari Sunskruti Developers Nagpur 2022-23
  Harsh Bhojlal Bopche Tirupati Developers Besa Nagpur 2022-23
  Awanti Gaurkar Coal Mine India Umred 2022-23
  Chetan Liladhar Dhote WCL Umred 2022-23
  Gaurav Anil Bisane MP-Birla cement Nagpur 2022-23
  Kalyani Santoshrao Sadanshiv PWD Civil Line Nagpur 2022-23
  Karan Sunil Biswas Marty India Engineering and consultancy Services Bengaluru 2022-23
  Krupadan Samayya Jangam Marty India Engineering and consultancy Services Bengaluru 2022-23
  Mohitgiri Lakhangiri Goswami Mitcon Consultancy Nagpur 2022-23
  Parimal Arun Lokhande WCL Umred 2022-23
  Rahul Yogesh Likhar Infinite Quantity Cost Consultant 2022-23
  Ratan Sunil Sarkar Marty India Nagpur 2022-23
  Roshan Laxman Gaikwad Rushabh construction, Nagpur 2022-23
  Shital Indrasen Ukey Tata Motors Pune 2022-23
  Sitara Sudhakar Nagrale Panchayat Samiti 2022-23
  Tanmay Dilip Chamate Sanghi Consultant Nagpur 2022-23
  Tanushree Pradip Gurve Lakshmi Civil services Pvt. Ltd. Nagpur 2022-23
  Sidharth Bhimrao Nimgade RKC Chandrapur 2022-23
  Achal Pundlikrao Lonare Dhoot Transmission pvt. Ltd. 2022-23
  Amrapali Pyarelal Shelare Yashaswi Group Pvt. Ltd. Mumbai 2022-23
  Pratiksha Dasharath Gedam MSIT Services 2022-23
  Vaishnavi Namdev Satpute MSIT Services 2022-23
  Yogita Baliram Gaikwad Yashaswi Group Pvt. Ltd. Mumbai 2022-23
  Ankit Yadao Bahirwar Yashaswi Group Pvt. Ltd. Mumbai 2022-23
  Bhupendra Suresh Kubde Dhoot Transmission pvt. Ltd. 2022-23
  Rajendra Chandrakumar Bhelave Dhoot Transmission pvt. Ltd. 2022-23
  Swapnil Jethamal Chaube MSIT Services 2022-23
  Aadesh Bandu Deotale Kiran Foundation Chimur (Jal Jivan Mission) 2021-22
  Aarti Jagdish Bhalekar Orchid Landmark Infra, Amravati Road, Nagpur 2021-22
  Aniket Anantrao Ghugare Soham Construction Company 2021-22
  Anurag Dnyaneshwar Vilayatkar S.B. Shah Construction Co. Ahmedabad 2021-22
  Abhas Bhaskar Meshram L&T Kashmir 2021-22
  Avani Sanjay Kulkarni Pixel Values Techno Lab 2021-22
  Deepak Sahesram Chavhan Matoshri Construction Nanded 2021-22
  Dinesh Anandrao Girhepunje Pooja Gade construction 2021-22
  Harsha Narendra Gadikar Divya Consultant Nagpur 2021-22
  Harshal Anil Bahekar VP Sety Construction Company Jalna 2021-22
  Nitesh Murlidhar Lodhe Amit Construction Company Sindevahi Navargaon 2021-22
  Omkar Bhagwan Mukade Abhi Engineering Corporation (P) Ltd. 2021-22
  Pankaj Mangal Mistry Lloyds Metal and Energy Limited Gadchiroli Konsary Plant 2021-22
  Prachi Rajesh Somkuwar Ashpa Global Services Pvt Ltd 2021-22
  Prashanjit Dnyaneshwar Kautikkar Sika India Limited Cluster Sales Manager 2021-22
  Pravin Devchand Kumbhare RMC Plant Tumsar 2021-22
  Pritesh Anandrao Pardhi Laxmi Keshav Construction Nagpur 2021-22
  Rahul Shivraj Chaudhari Sugar Factory 2021-22
  Mahi Ramdas Somkuwar Habel Software Nagpur 2021-22
  Madhwi Mukesh Hedau College in Waigaon Nipani, Wardha 2021-22
  Manish Vishnu Nandeshwar ZP Gondia 2021-22
  Mayuri Pramod Raut Bank Arolium (P) Finance services limited Nagpur 2021-22
  Nandita Sanjay Kanhekar Dhandhani Infotech Nagpur 2021-22
  Shreyash Pradip Shende Site Engineer-Bandhkam Vibhag Mool Division Chandrapur 2021-22
  Shriti Samir Sarkar Post Office Gadchiroli 2021-22
  Shubham Jiyalal Chaudahri Sudarshan Construction Company Pune 2021-22
  Shubham Satyanand Biswas Lloyds Metal and Energy Pvt. Ltd Gadchiroli 2021-22
  Shubham Chintamanrao Lonkar Business Developers Executive 2021-22
  Pratik Prakash Salame Amarnath Consultant Nagpur 2021-22
  Tarun Arun Khandare HS Infrastructure Mumbai 2021-22
  Tejas Manoharrao Pawade JE-WRD Irrigation Department Amravati 2021-22
  Vaibhav Mukunda Warade EN - Patil construction, Chandrapur 2021-22
  Dinesh Chandrashekhar Barapatre Bonaz Capital 2021-22
  Sandesh Prabhakar Belkhode Bonaz Capital 2021-22
  Pritesh Runnubabu Singh MSIT Services 2021-22
  Pradeep Rajendra Rahangadale MSIT Services 2021-22
  Aachal Bhumeshwar Harinkhede Nagpur Airport 2020-21
  Adarsh Sanjay Jain Pagari Group Construction Company Nagpur 2020-21
  Akshay Ravji Baigalwar Colossal Skills Pvt. Ltd Nagpur 2020-21
  Anjali Gajanan Rajurkar Snowa Space IT Company Hyderabad 2020-21
  Ankita Manohar Kharane Flipkart
I.T Park Nagpur
2020-21
  Anoma Bhimrao Khobragade Finance Sector Hingna Nagpur 2020-21
  Astha Chandrasekhar Gajbhiye Irrigation Department Pune 2020-21
  Ajinkya Anand Pachare C.S Construction Company Wani 2020-21
  Ankit Ganesh Ghughuskar Mitcon Consultancy Nagpur 2020-21
  Amol Prakash Kandhare Sharda Construction Nanded 2020-21
  Gulshan Sonuji Nimgade RMC Division Bhopal 2020-21
  Darvin Parmeshwar Bansod Central Water Commission Wardha 2020-21
  Lalitkumar Rajendra Turkar JMS Mining Pvt. Ltd Butibori Nagpur 2020-21
  Manisha Rajkumar Bodele Post Office Gadchiroli 2020-21
  Nikita Sudhakar Bobate Z.P Gadchiroli 2020-21
  Pranali Gunwantrao Sonkusare High Tech Construction Nagpur 2020-21
  Ravindra Lachanna Kummari Sperry Technology Hyderabad 2020-21
  Tipali Raghunath Kore Shreejikrupa Project Ltd, Raipur 2020-21
  Shloka Dhole Rajdeep Enterprises Metro, Nagpur 2020-21
  Shweta Natthu Gajbhiye Divya Consultant Nagpur 2020-21
  Sunil Baliram Uikey Mauli Construction Company Bramhapuri 2020-21
  Supriya Bastaram Nandeshwar Power Grid Chhattisgarh 2020-21
  Yogiraj Sukhadeo Jadhao Icon Steel 2020-21
  Akshay Madhukar Shamkuwar Bonaz Capital 2020-21
  Akshay Surendra Barapatre Bonaz Capital 2020-21
  Ashish Pramod Garse ICRUX System 2020-21
  Dinesh Keshav Mitra ICRUX System 2020-21
  Hrushikesh Siunil Parhad ICRUX System 2020-21
  Kalyani Madhykar Raut Bonaz Capital 2020-21
  Mayur Bandu Tembhare Bonaz Capital 2020-21
  Neha Narendra Pajankar Bonaz Capital 2020-21

thumb
Farewell 2K26
thumb
Farewell 2K26
thumb
Farewell 2K26
thumb
Two Days Hands Workshop on " Building Layout Techniques and Bar Bending Schedule"
thumb
Expert Lecture on “Structural Analysis and Seismic Response of Structures”
thumb
Industrial “Site Visit at Under Construction Agro complex Building Site, Jayprakash Nagar, Nagpur”
thumb
Site Visit to Vidharbh RMC Plant, Butibori
thumb
students from the Civil Engineering Department of TGPCET got appreciation trophy in "Advantage Vidharbha Expo 2k26" organised by Khasdar Awdhyogik Mahotsav at RTMNU
thumb
Civil Engineering Department signed an MoU with “Mrudashish Structural Consultant Pvt. Ltd.” Nagpur
thumb
One Day Hands on Workshop on Non Destructive Testing Method on Concrete Material
thumb
Site Visit at “Vishwabharti Residency (G+16 Multi-Story Residential Building), Omkar Nagar, Nagpur”
thumb
Two Days Hands-on Workshop on Next-Gen Construction: A Practical Workshop on BIM Tools & Techniques
thumb
Industry Expert Lecture Smart Geotechnics: Advanced Soil Characterization and Innovative Foundation Design for Sustainable Infrastructure
thumb
Two Days Workshop on : Innovation in Concrete Mix Design and Material Insights
thumb
Alumni lecture on integrating BIM With Civil Engineering Softwares for Smarter Design
thumb
Expert lecture on Cybersecurity Essentials: prevention and Response Strategies
thumb
Expert lecture on Cybersecurity Essentials: prevention and Response Strategies
thumb
Expert lecture on Cybersecurity Essentials: prevention and Response Strategies
thumb
Alumni Lecture on Career Opportunities In Civil Engineering :Path for a successful future
thumb
Alumni Lecture on Career Opportunities In Civil Engineering :Path for a successful future
thumb
Alumni Lecture on Career Opportunities In Civil Engineering :Path for a successful future
thumb
Site Visit at "200 MLD STP Bhandewadi, Nagpur"
thumb
Site Visit at "200 MLD STP Bhandewadi, Nagpur"

Sr. No Particular Download
1

Video Lecture Odd Semester Theory

Download
2

Video Lecture Odd Semester Practical

Download
3

Video Lecture Even Semester Theory

Download
4

Video Lecture Even Semester Practical

Download
5

Video Lecture – Project

Download
6

Video Lecture – Marathi

Download
7

Video Lecture - Students

Download
8

Video Lecture – Forum

Download

thumb
thumb
thumb
thumb
thumb
thumb
thumb
thumb

Third Semester Third Semester - NEP Fourth Semester - NEP

BCE2301: Applied Mathematics III

BCE2302: Computer-aided Civil Engineering Drawing

BCE2303: Mechanics of Solids

BCE2304: Concrete Technology

BCE2305: Fluid Mechanics

BCE2306: Energy Science & Engineering

BCE2307: Mechanics of Solids Lab

BCE2308: Concrete Technology Lab

engineering_economics

ethics_in_engg_practise

FLUID_MECHANICS_LAB

FLUID_MECHANICS

mechanics_of_solid_lab

Mechanics_of_solid

open_elective-1

Numerical Method

Concrete Technology

Instrumentation & Sensor Technology

Introduction to Earth Science

Plastic Waste Management(OE-II)

Professional Communication

Project Management

Structural Software Training

Structural Analysis

Surveying

Surveying Lab

Fifth Semester Sixth Semester Seventh Semester

Course Outcomes (5th Semester)

Adv. Fluid Mechanics

Design of steel structure

Geotechnical Engineering

Metro system and engineering

Urban hydrology and hydraulic

Building Construction Practices

Construction Equipment and Automation (PE-IV)

River Engineering (PE-III)

BCE4701-Estimating_&_Costing

BCE4702-Advanced_Design_of_Reinforced_Concrete_Structure

BCE4703-Program_Elective-V_Pavement_Design

BCE4704-Program_Elective-V-Urban_Transportation_Planning

BCE4705-PE-V-Airport_Planning_&_Design

BCE4706-Program_Elective-V _High_Speed_Rail_Engineering

BCE4707-Program_Elective-VI_High_Rise_Structures

BCE4708-Program_Elective-VI_Industrial_Structure

BCE4709-Program_Elective-VI_Prestressed_Concrete

BCE4710-Program_Elective-VI_Earthquake_Engineering

BCE4715-Program_Elective-VII_Foundation_Engineering

BCE4716-PE-VII-Geotechnical_Design

BCE4717-PE-VII_Structural_Geology

BCE4718-Pogram_Elective-VII_Rock_Mechanics

BCE4719-Estimating_and_costing_Lab

BCE4720-Advanced_Design_of_Reinforced_Concrete_Structure_Lab

Criteria-1 Criteria-2 Criteria-3 Criteria-4 Criteria-5 Criteria-6 Criteria-7 Criteria-8

Criteria 1.3 A
Criteria 1.3 B
Criteria 1.3 C
Criteria 1.4 A
Criteria 1.4 B

Criteria 2.1.1_(A)
Criteria 2.1.1_(B)
Criteria 2.1.1_(C)
Criteria 2.1.1_(D)
Criteria 2.1.1_(E)
Criteria 2.1.1_(F)
Criteria 2.1.1_(G)
Criteria 2.1.1_(H)

Criteria 2.1.2_(A)

Criteria 2.2.1_(A)
Criteria 2.2.1_(B)
Criteria 2.2.1_(C)
Criteria2.2.1_(D)

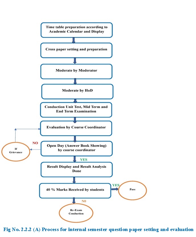
Criteria 2.2.2_(A)
Criteria 2.2.2_(B)
Criteria 2.2.2_(C)

Criteria 2.2.3_(A)
Criteria 2.2.3_(B)
Criteria 2.2.3_(D)
Criteria 2.2.3_(E)

Criteria 2.2.4_(A)

Criteria 2.2.5_(A)

CBS Scheme
CBCS Scheme

Criteria 3.2.1 (I)
Criteria 3.2.1 (II)
Criteria 3.2.1 (III)
Criteria 3.2.1 IV (A)
Criteria 3.2.1 IV (B)
Criteria 3.2.1 IV (B)1
Criteria 3.3.1 (I)

Criteria 4.5a.(A)
Criteria 4.5a.(B)
Criteria 4.5a.(C)
Criteria 4.6.1(A)
Criteria 4.6.1(B)
Criteria 4.6.1(C)
Criteria 4.6.1(D)
Criteria 4.6.1(E)
Criteria 4.6.1(F)
Criteria 4.6.1(G)
Criteria 4.6.1(H)
Criteria 4.6.1(I)
Criteria 4.6.1(J)
Criteria 4.6.1(K)
Criteria 4.6.1(L)
Criteria 4.6.1(M)
Criteria 4.6.1(N)
Criteria 4.6.1(O)
Criteria 4.6.1(P)
Criteria 4.6.1(Q)
Criteria 4.6.1(R)
Criteria 4.6.2 (A)
Criteria 4.6.3 (A)

Criteria 5.5
Criteria 5.5(A)
Criteria 5.5(B)
Criteria 5.5(C)
Criteria 5.7.1
Criteria 5.7.1(A)
Criteria 5.7.1(B)
Criteria 5.8

Criteria 6.1 (A)
Criteria 6.1 (B)
Criteria 6.1 (C)
Criteria 6.1 (D)
Criteria 6.1 (E)
Criteria 6.1 (F)
Criteria 6.1 (G)
Criteria 6.1 (H)

Criteria 6.3_(A)
Criteria 6.3_(B)

Criteria 6.4 (A)
Criteria 6.4 (B)
Criteria 6.4 (C)

Criteria 7.1

Criteria 8.4.2_(A)
Criteria 8.4.2_(B)
Criteria 8.4.2_(C)
Practical Assessment
Assessment Tool

Sr. No Particular Download
1 Learning Through Youtube Videos Download

2 Learning Through Virtual Laboratory Download

3 Project Based Learning Youtube Video

4 OBLT Methodology Download